欢迎访问成都高新区应急咨询服务协会 在线留言 联系我们
全国服务热线:

(028)87889078

当前位置:首页>图文专区

图文专区

重磅!新版安全生产标准发布!10月31日实施!全部替代GB/T33000《企业安全生产标准化基本规范》

作者:超级管理员点击:118 发布时间:2025-09-17

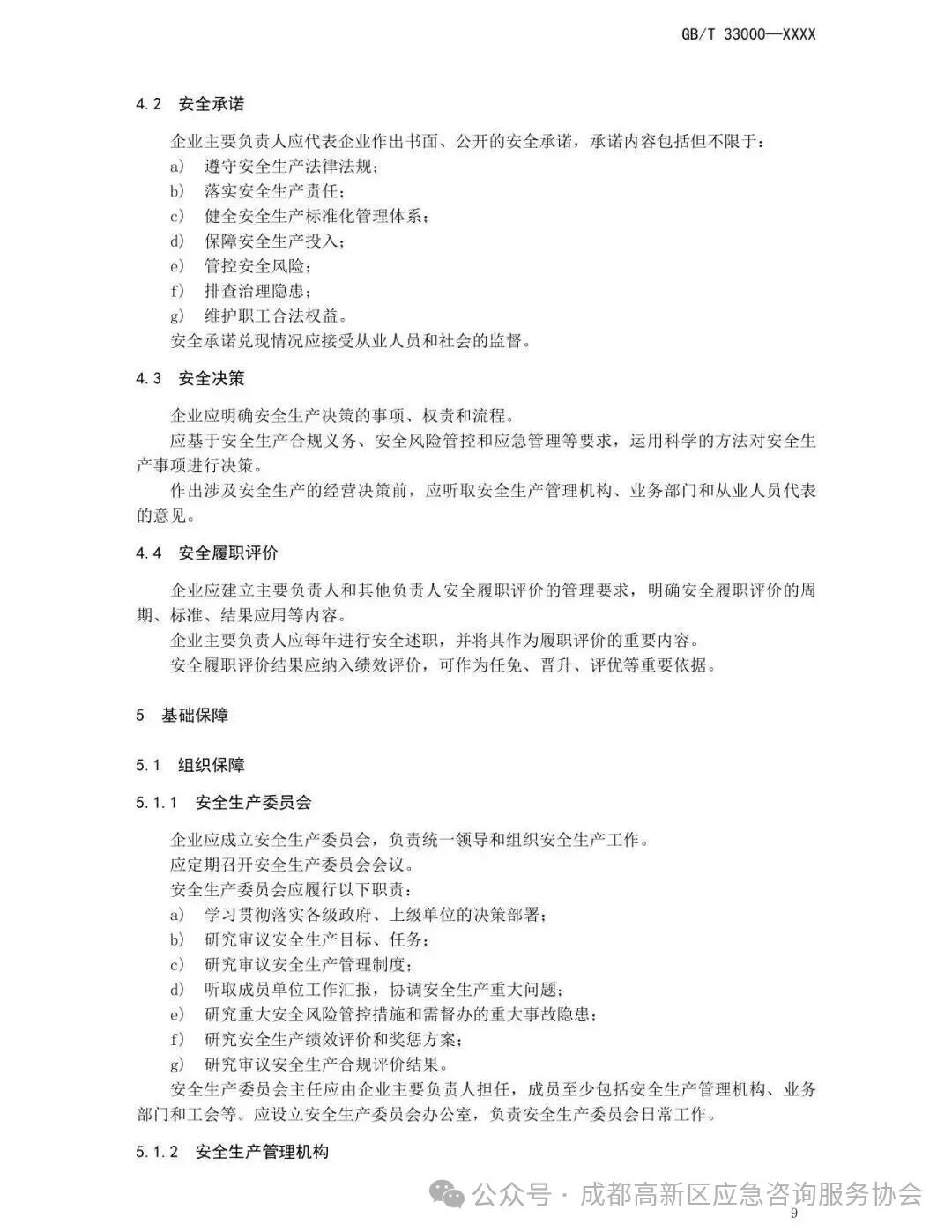
国家标准《大中型企业安全生产标准化管理体系要求》正在批准,拟实施日期:2025年10月31日

图片
图片

1、全部代替GB / T 33000-2016《企业安全生产标准化基本规范》。


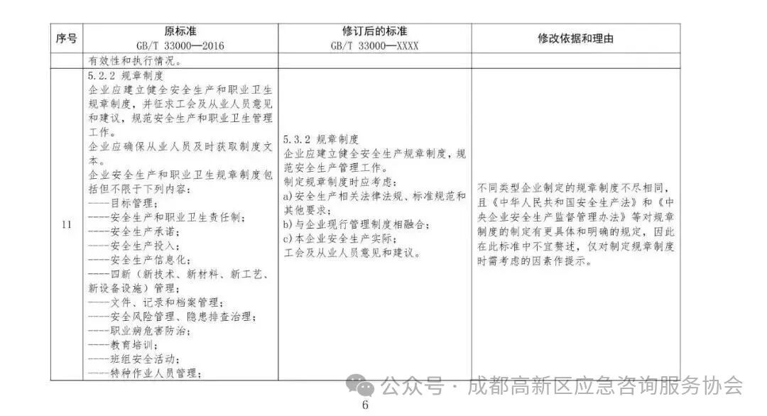
2、部分代替GB / T 43500-2023《安全管理体系要求》

图片
图片

按照《国务院安委会2025年工作要点》(安委〔2025〕2号)要求,应急管理部执法工贸局组织修订了《大中型企业安全生产标准化管理体系要求》推荐性国家标准(附件1)。现向社会公开征求意见,截止时间为2025年4月28日,反馈意见请填写《应急管理标准项目征求意见表》(附件2),发送至电子邮箱tc288msc@163.com。


联系人及电话:

王艳 010-64897804



应急管理部执法工贸局

2025年2月24日


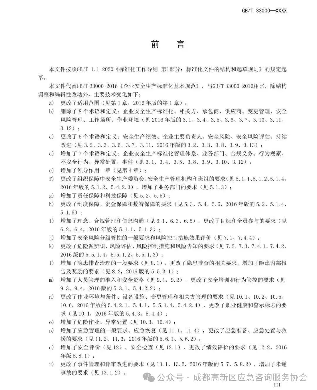
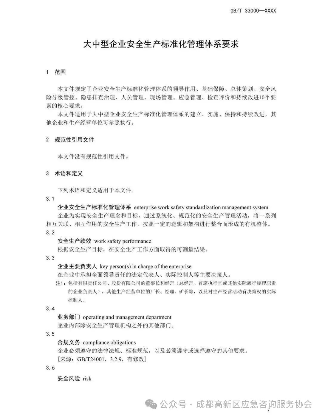
文件代替GB/T 33000-2016《企业安全生产标准化基本规范》,与GB/T 33000-2016相比,除结构调整和编辑性改动外,主要技术变化如下:


a)更改了适用范围(见第1章,2016年版的第1章);


b)删除了8个术语和定义:企业安全生产标准化、相关方、承包商、供应商、变更管理、安全风险管理、工作场所、作业环境(见2016年版的3.1、3.4、3.5、3.6、3.7、3.10、3.11、3.12);


c)更改了5个术语和定义:安全生产绩效、企业主要负责人、安全风险、安全风险评估、持续改进(见3.2、3.3、3.6、3.7、3.11,2016年版的3.2、3.3、3.8、3.9、3.13);


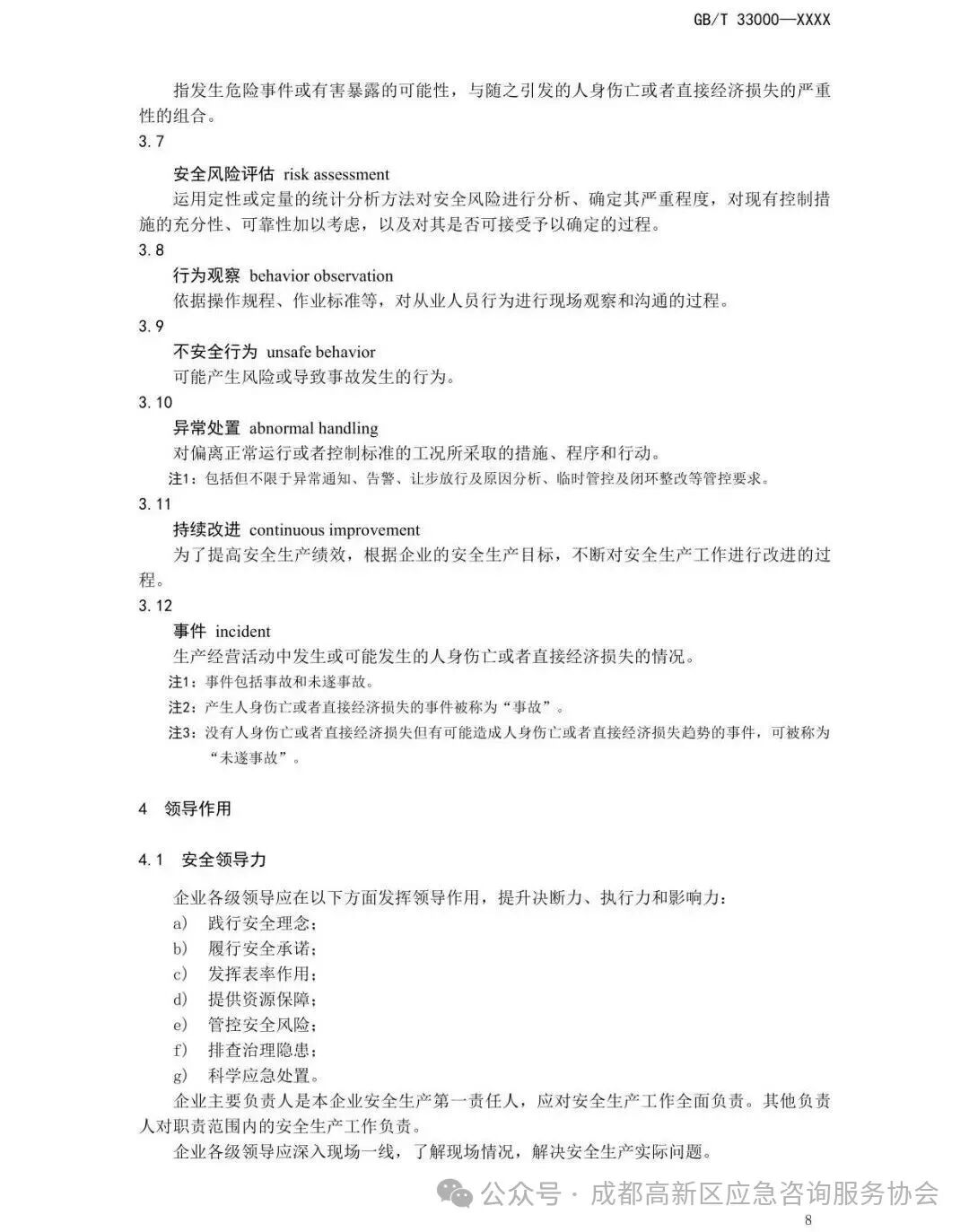
d)增加了7个术语和定义:企业安全生产标准化管理体系、业务部门、合规义务、行为观察、不安全行为、异常处置、事件(见3.1、3.4、3.5、3.8、3.9、3.10、3.12);


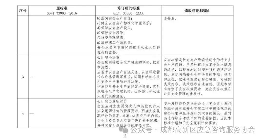
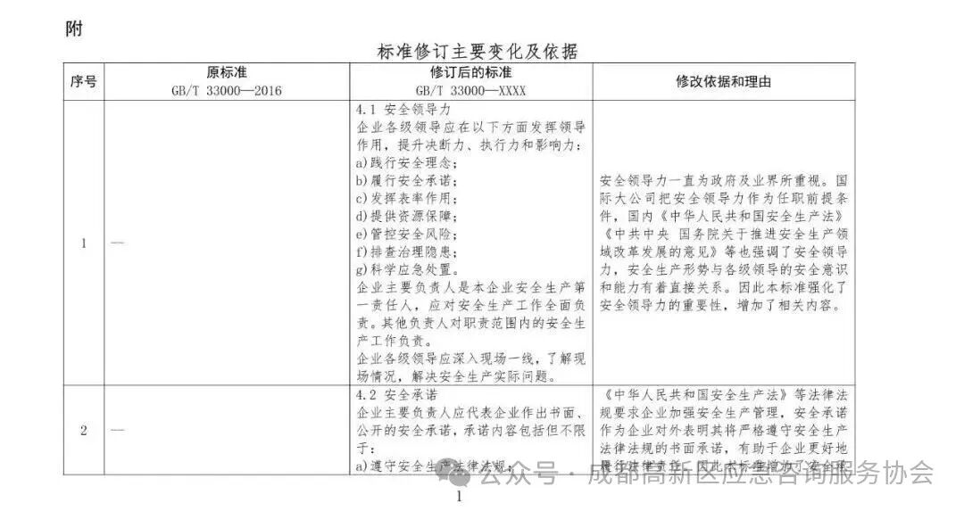
e)增加了领导作用一章(见第4章);


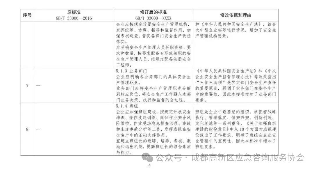
f)更改了组织保障中安全生产委员会、安全生产管理机构和班组的要求(见5.1.1、5.1.2、5.1.4,2016年版的5.1.2、5.4.2.3),增加了业务部门的要求(见5.1.3);


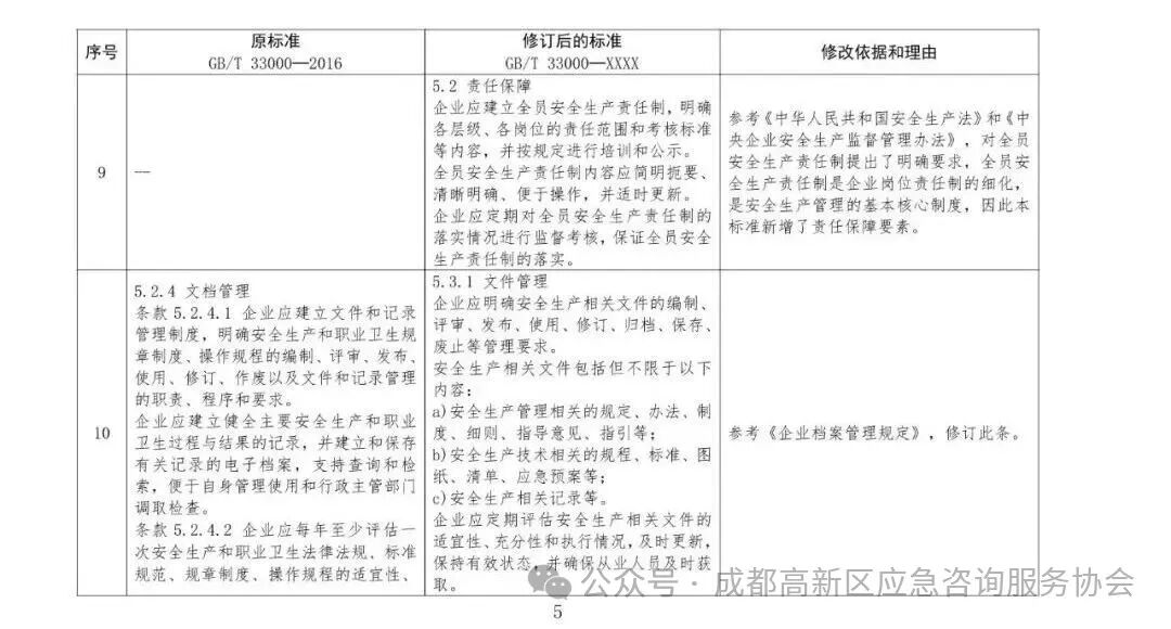
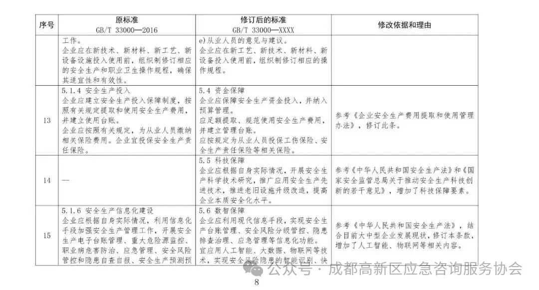
g)增加了责任保障和科技保障(见5.2、5.5);


h)更改了制度保障、资金保障和数智保障的要求(见5.3、5.4、5.6,2016年版的5.2、5.1.4、5.1.6);


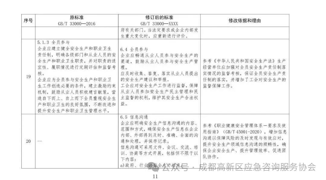
i)增加了理念、合规管理和信息沟通(见6.1、6.3、6.5),更改了目标和全员参与的要求(见6.2、6.4,2016年版的5.1.1、5.1.3);


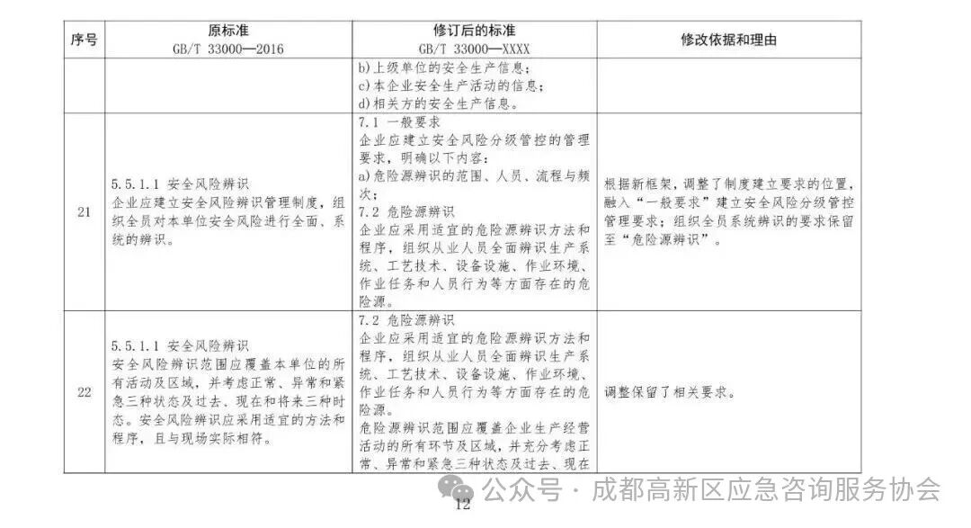
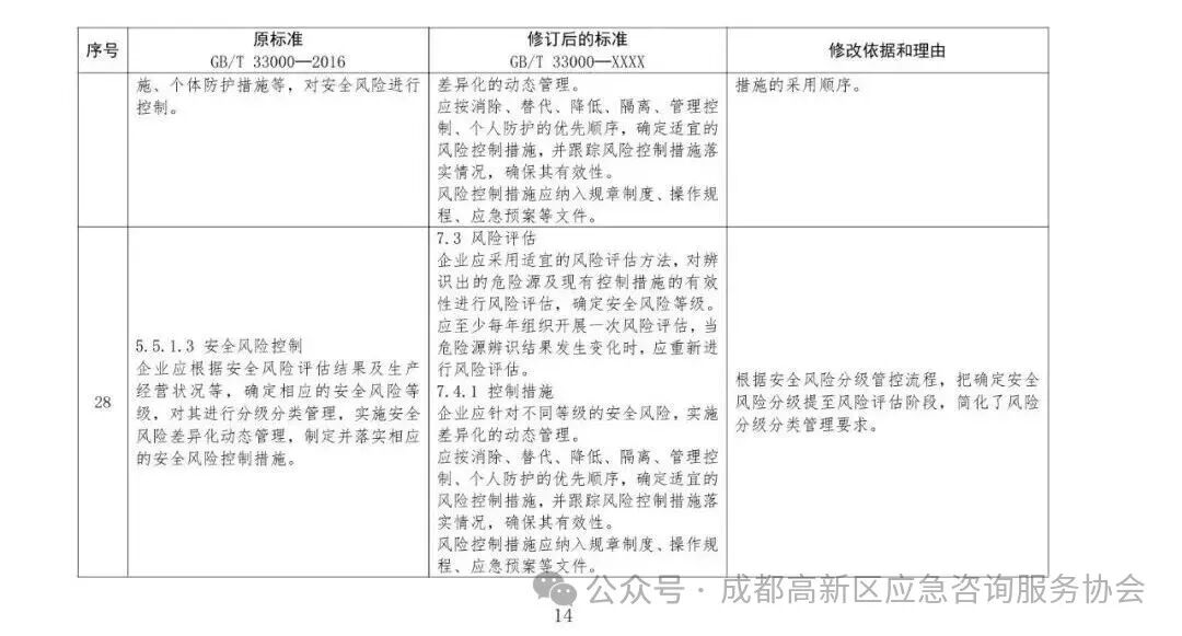
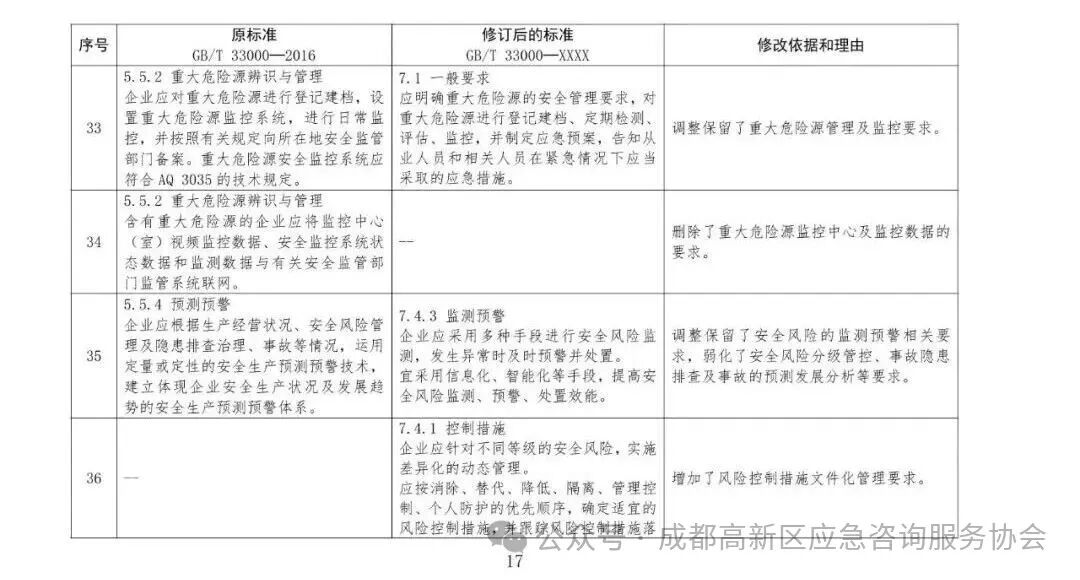
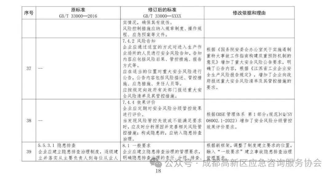
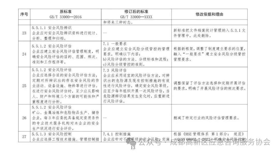
j)增加了安全风险分级管控的一般要求和风险控制措施效果评价(见7.1、7.4.4);


k)更改了危险源辨识、风险评估、风险控制措施和风险告知的要求(见7.2、7.3、7.4.1、7.4.2,2016版的5.5.1.4、5.5.1.2、5.5.1.3);


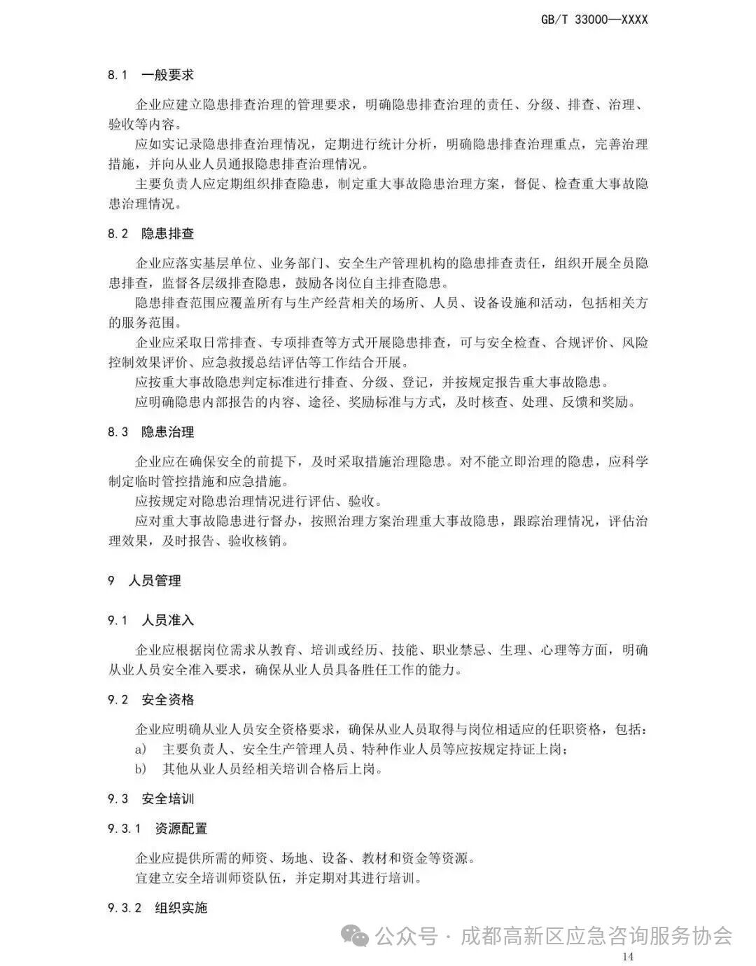
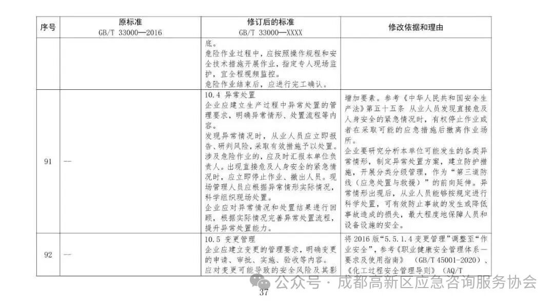
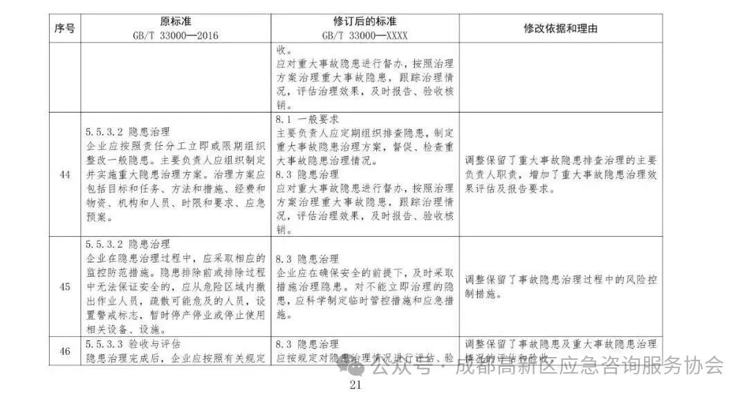
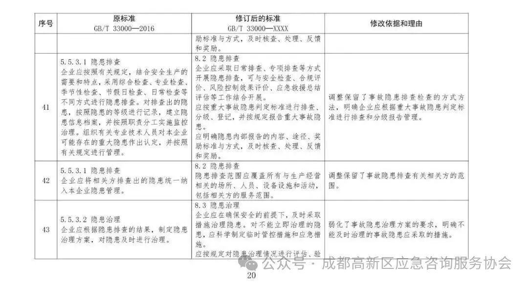
l)增加了隐患排查治理的一般要求(见8.1),更改了隐患排查的相关要求,增加了隐患内部报告及奖励的要求(见8.2,2016版的5.5.3.1);


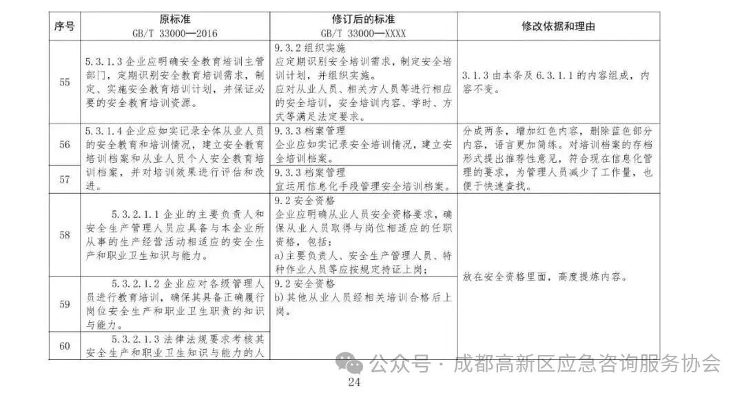
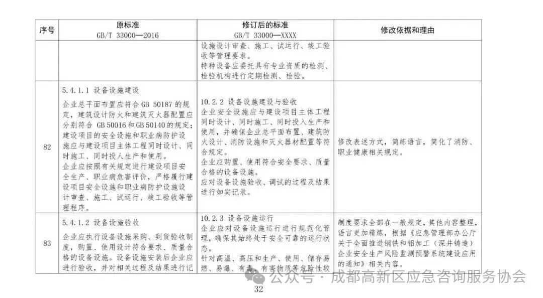
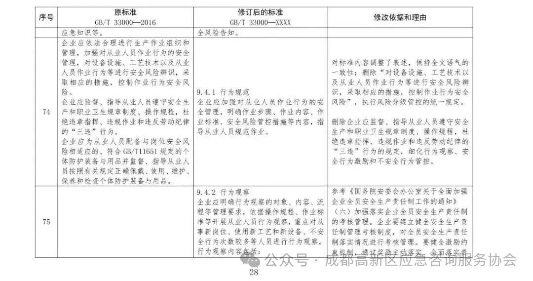
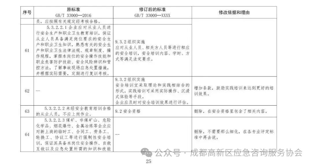
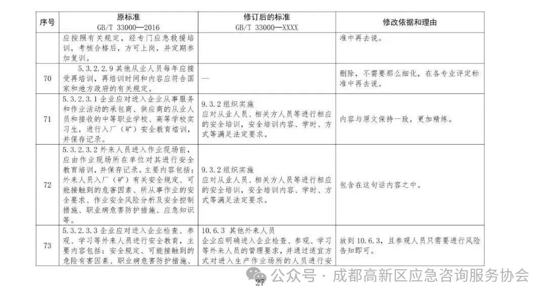
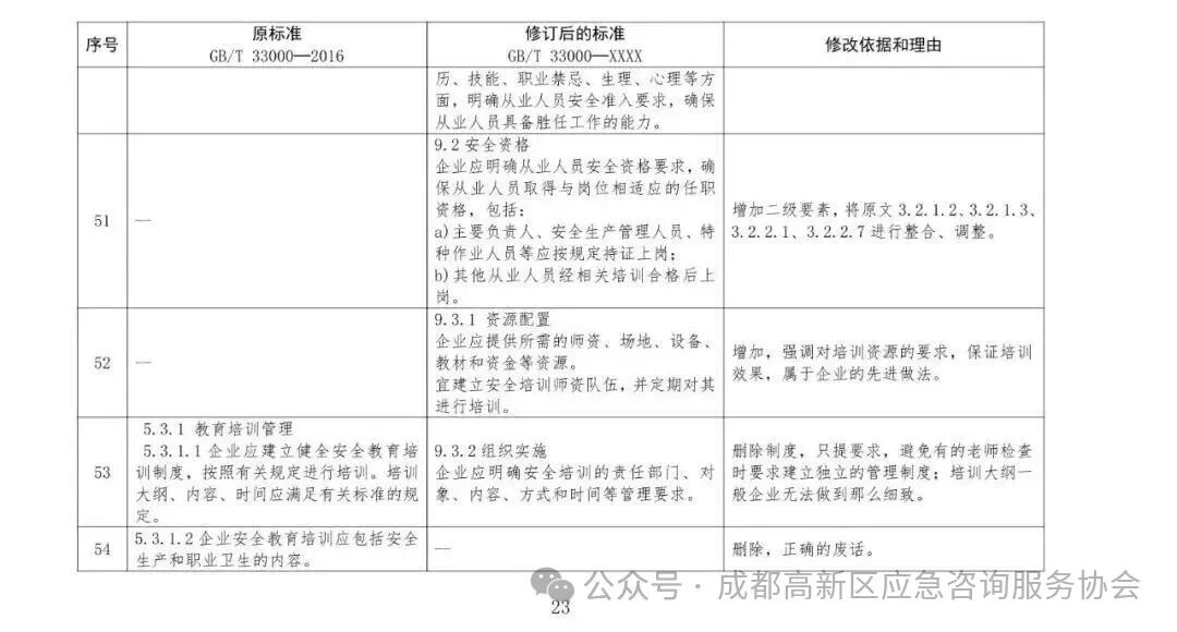
m)增加了人员管理的准入和安全资格(见9.1,9.2),更改了安全培训和行为管控的要求(见9.3、9.4,2016版的5.3.1、5.4.2.2);


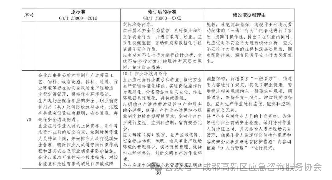
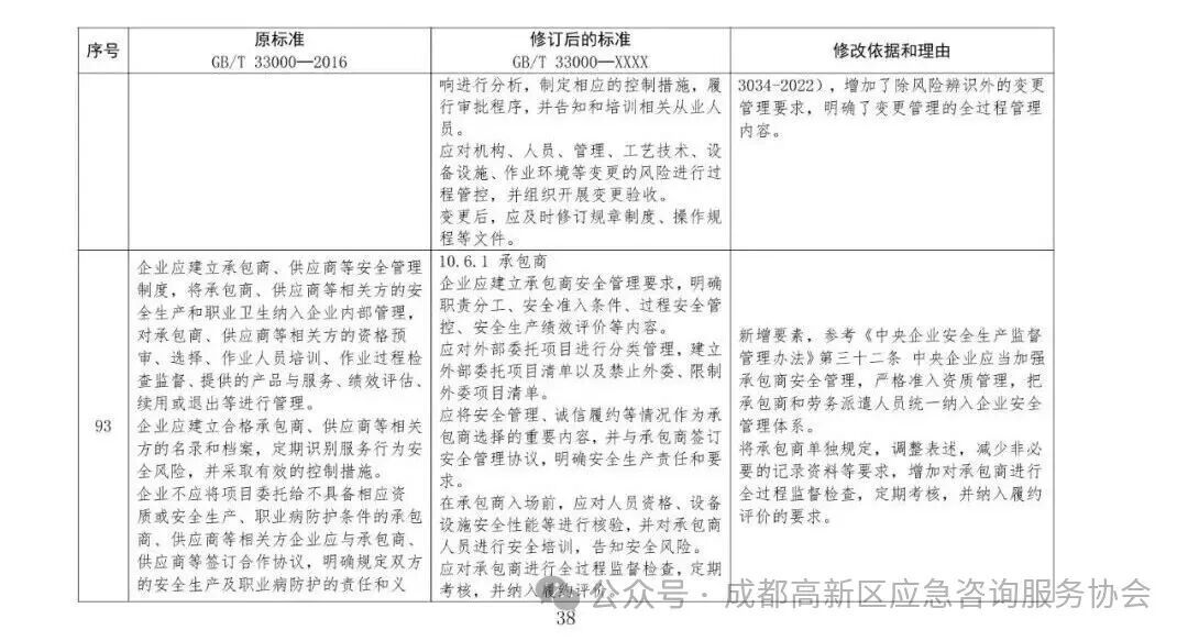
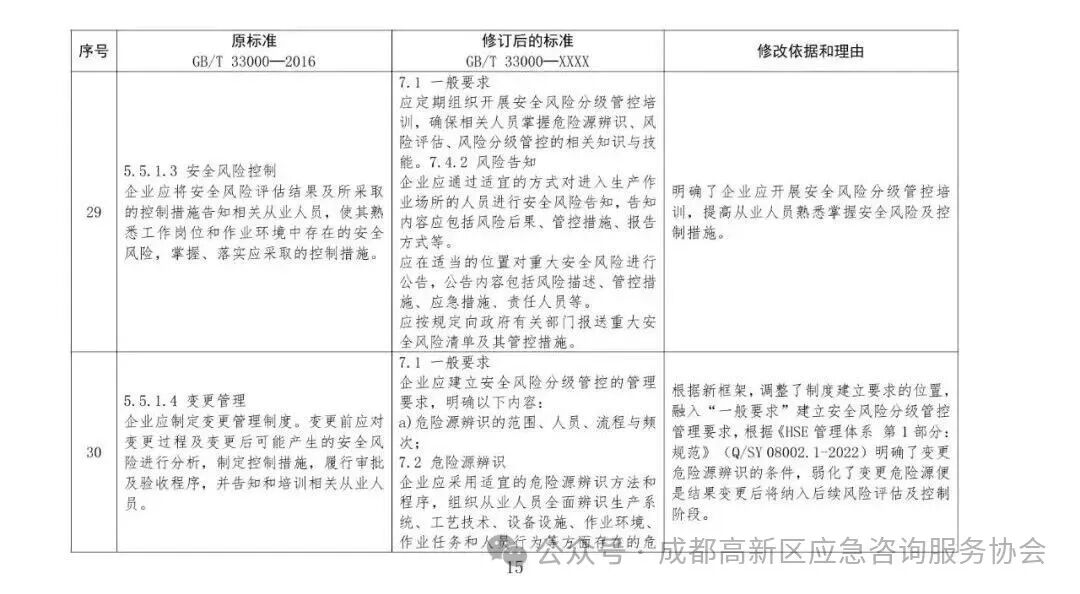
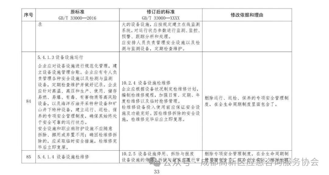
n)更改了作业环境与条件、设备设施、变更管理和相关方管理的要求(见10.1、10.2、10.5、10.6,2016年版的5.4.2.1、5.4.1、5.5.1.4、5.4.2.4),更改了职业健康和警示标志的要求(见10.1,2016年版的5.4.3、5.4.4);

o)增加了危险作业、异常处置(见10.3、10.4);


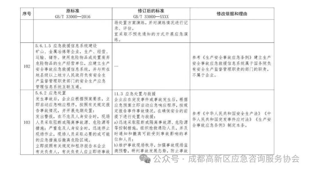
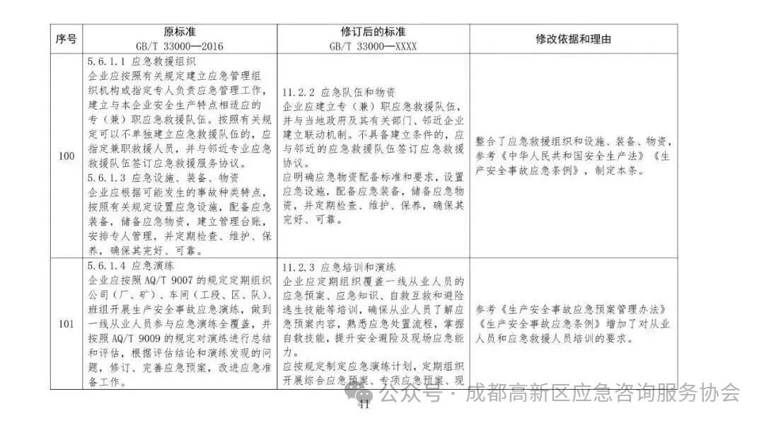
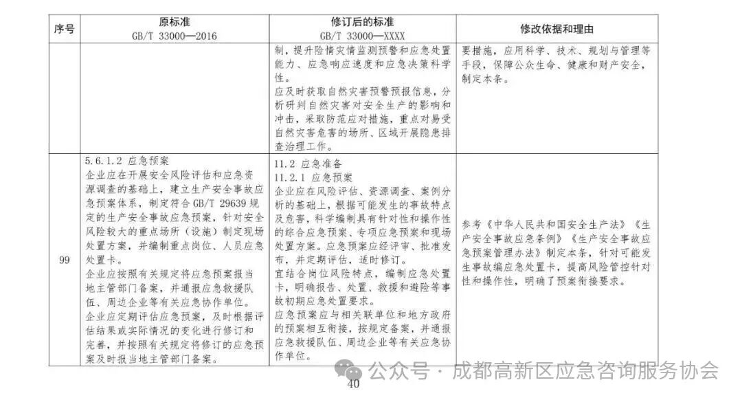
p)增加了应急管理的一般要求、应急恢复(见11.1、11.4),更改了应急准备、应急处置与救援的要求(见11.2、11.3,2016年版的5.6.1、5.6.2);


q)增加了安全评价(见12)、安全检查(见12.1),更改了绩效评价的要求(见12.2,2016年版5.8.1);


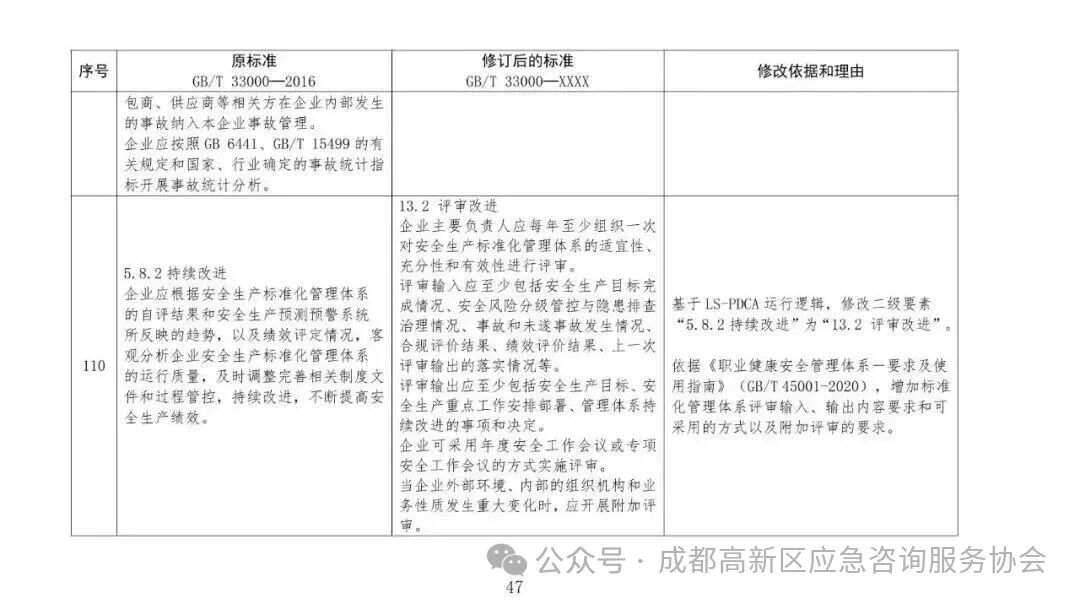
r)更改了事件管理和评审改进的要求(见13.1、13.2,2016年版的5.7、5.8.2),增加了未遂事故的要求(见13.1.2)。

图片
图片
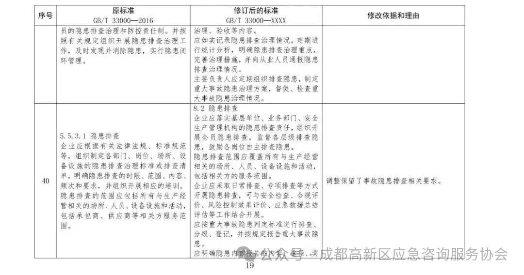
图片
图片
图片
图片
图片
图片
图片
图片
图片
图片
图片
图片
图片
图片
图片
图片
图片
图片
图片
图片
图片
图片
图片
图片
图片
图片
图片
图片
图片
图片
图片
图片
图片
图片
图片
图片
图片
图片
图片
图片
图片
图片
图片
图片
图片
图片
图片
图片
图片
图片
图片
图片
图片
图片
图片
图片
图片
图片
图片
图片
图片
图片
图片
图片
图片
图片



图文专区

联系我们

QQ:402070645

手机:17796408410

电话:(028)87889078

邮箱:402070645@qq.com

地址:成都市高新西区中海国际海科大厦B座711

友情链接 成都市人民政府成都高新区管理委员会成都市城市管理委员会成都市应急管理局四川省应急管理厅
Copyright © 2019-2020 成都高新区应急咨询服务协会 版权所有 XML地图 蜀ICP备2025136483号-1