欢迎访问成都高新区应急咨询服务协会 在线留言 联系我们
全国服务热线:

(028)87889078

行业动态

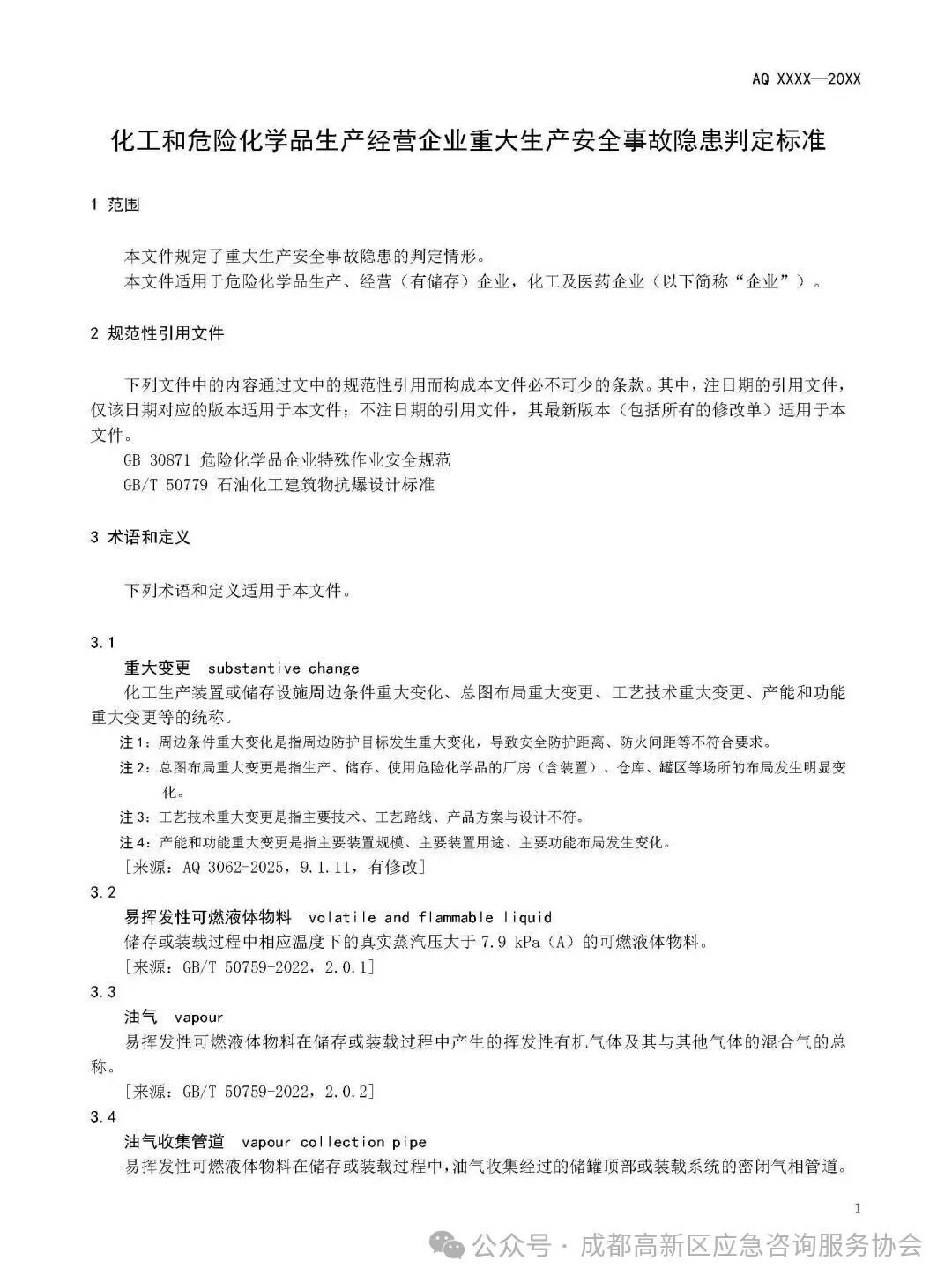
重磅!《化工和危险化学品生产经营企业重大生产安全事故隐患判定标准》发生变更

作者:超级管理员点击:163 发布时间:2025-09-08


图片

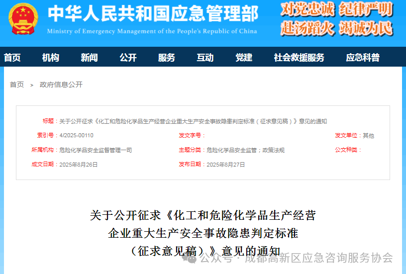
关于公开征求《化工和危险化学品生产经营

企业重大生产安全事故隐患判定标准

(征求意见稿)》意见的通知


为规范和加强化工和危险化学品生产经营企业安全风险防控工作,持续推动重大生产安全事故隐患动态清零,应急管理部危化监管一司牵头组织起草了《化工和危险化学品生产经营企业重大生产安全事故隐患判定标准(征求意见稿)》和编制说明,现向社会公开征求意见。


请于2025年10月27日前将填写后的征求意见表电子版发送至指定电子邮箱(tc288sc3@ccsa.net.cn)。有关材料可登录应急管理部网站“互动-征求意见”栏目下载。


联系人及电话:梁汝军,010-64463952、13651165800。


附件:

1.化工和危险化学品生产经营企业重大生产安全事故隐患判定标准(征求意见稿)

2.《化工和危险化学品生产经营企业重大生产安全事故隐患判定标准(征求意见稿)》编制说明

3.应急管理标准项目征求意见表


应急管理部危化监管一司

2025年8月26

图片
图片
图片
图片
图片
图片
图片
图片


新闻动态

联系我们

QQ:402070645

手机:17796408410

电话:(028)87889078

邮箱:402070645@qq.com

地址:成都市高新西区中海国际海科大厦B座711

友情链接 成都市人民政府成都高新区管理委员会成都市城市管理委员会成都市应急管理局四川省应急管理厅
Copyright © 2019-2020 成都高新区应急咨询服务协会 版权所有 XML地图 蜀ICP备2025136483号-1